-
SA8105 SOT23-6 深圳移动小风扇驱动芯片,集成单节锂电池线性充电功能,按键功能,电机驱动功能
发布时间:2026-04-01SA8105 SOT23-6 移动小风扇驱动芯片,集成单节锂电池线性充电功能,按键功能,电机驱动功能描述 SA8105是一款针对于小家电市场设计的 集成单节锂电池线性充电功能,功率MOS 和续流二极管。集成了独立的单节锂电池 线性充电。 S...
查看详情 -
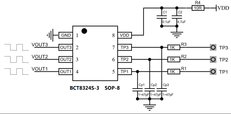
BCT8324S-2/3是两或三通道电容式触摸检测芯片,BCT8324S-2深圳两通道触摸IC,BCT8324S-3三进三出触摸IC
发布时间:2026-03-29BCT8324S-2/3是两或三通道电容式触摸检测芯片,BCT8324S-2两通道触摸IC,BCT8324S-3三进三出触摸IC一、概述BCT8324S-2/3是两或三通道电容式触摸检测芯片,采用 CMOS 工艺制造,内置稳压模块、硬件消抖...
查看详情 -
JT8188 是一款电容式深圳八按键触摸控制芯片
发布时间:2026-03-26JT8188 是一款电容式八按键触摸控制芯片一、 概述 JT8188 是一款电容式八按键触摸控制芯片。采用 CMOS 工艺制造,内建稳压、去抖动、自动校准设计,高可靠性、高抗干扰性,超低功耗与宽工作电压特性,广泛应用于触摸面板等产品上。二、...
查看详情 -
JT8166A/B深圳电容式六按键触摸控制芯片,JT8166B具备IIC通信接口
发布时间:2026-03-23一、 概述JT8166A/B是一款电容式六按键触摸控制芯片。采用CMOS工艺制造,内建稳压、去抖动、自动校准设计,高可靠性、高抗干扰性,超低功耗与宽工作电压特性,广泛应用于触摸面板等产品上。二、特点◆工作电压:2.0V~5.5V;◆在申源稳...
查看详情 -
JT8122A电容式深圳二按键触摸控制芯片,2路输入输出
发布时间:2026-03-20JT8122A电容式二按键触摸控制芯片,2路输入输出一、 概述JT8122A是一款电容式二按键触摸控制芯片。采用CMOS工艺制造,内建稳压、去抖动、自动校准设计,高可靠性、高抗干扰性,超低功耗与宽工作电压特性,广泛应用于触摸面板等产品上二、...
查看详情 -
XR8810A集成线性充电,按键控制及深圳直流电机驱动三合一芯片
发布时间:2026-03-17XR8810A集成线性充电,按键控制及直流电机驱动三合一芯片描述XR8810A是一款针对于小家电市场设计的集成单节锂电池线性充电功能,轻触按键控制,功率MOS和续流二极管。XR8810A支持100mA涓流充电,500mA恒流充电和4.2V恒...
查看详情



服务热线
公司地址:
公司邮箱: