-
36V/1A 深圳单节锂离子电池充电器 TC4059 带OVP 线性充电器控制芯片
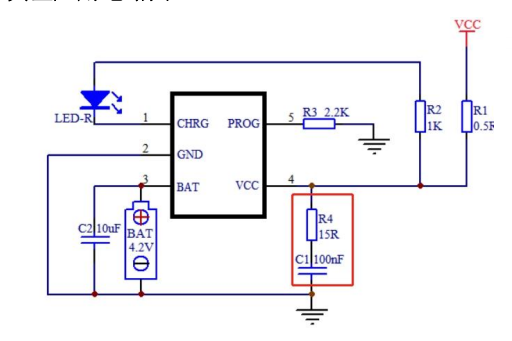
发布时间:2025-09-2236V/1A 单节锂离子电池充电器 TC4059 带OVP 线性充电器控制芯片概述 TC4059 是一款带 OVP 的高耐压输入单节锂离子电池线性充电器控制芯片,芯片 VCC 端口具有高达 36V 的超高耐压且带有输入过压保护功能,充电时,...
查看详情 -
输入 36V 耐压具有 OVP 功能线性锂电池充电芯片 CJ深圳4056HD
发布时间:2024-12-13输入 36V 耐压具有 OVP 功能线性锂电池充电芯片 CJ4056HD1.特点·输入电源端口最高耐压可达36V·输出BAT电池端口最高耐压20V·输入电源电压6.8V时芯片OVP·高达1000mA的可编程充电电流·恒定电流/恒定电压操作,...
查看详情 -
4054H 具有电源 OVP 功能的 500mA 深圳单节锂离子电池线性充电器
发布时间:2024-08-144054H 具有电源 OVP 功能的 500mA 单节锂离子电池线性充电器概述 4054H一款输入耐压达30V,具有电源OVP功能的500mA单节锂离子电池线性充电器,其采用了恒定电流/恒定电压的充电模式。 4054H内部采用了PMOSFE...
查看详情 -
输入 30V 耐压具有 OVP 功能深圳线性锂电池充电芯片 CJ4060HD
发布时间:2024-08-11输入 30V 耐压具有 OVP 功能线性锂电池充电芯片 CJ4060HD1.特点·输入电源端口最高耐压可达30V·输入电源电压6.5V时芯片OVP·高达600mA的可编程充电电流·恒定电流/恒定电压操作,有温度自适应可实现充电速率最大化·精...
查看详情 -
36V 集成 OVP 保护 1.0A 锂电池深圳线性充电芯片
发布时间:2024-06-2736V 集成 OVP 保护 1.0A 锂电池线性充电芯片描述 SA4356是一款单节锂离子电池恒流/恒压线性充电器,不需要外部隔离二极管。热反馈可对充电电流进行自动调节,在大功率操作或高环境温度条件下对芯片温度加以限制。 SA4356充电截...
查看详情 -
FM4062 带OVP功能深圳座充充电管理 IC
发布时间:2024-04-25FM4062 带OVP功能座充充电管理 IC概述 FM4062是恒流/恒压座充充电管理芯片,主要应用于单节锂电池充电。应用电路无需外接检测电阻,其内部为MOSFET结构,因此也无需外接反向二极管。FM4062 VCC端口具有高达30V的超高...
查看详情



服务热线
公司地址:
公司邮箱: